好太太晚间公告云资管云资管云资管,公司持股5.59%的股东侯鹏德拟15个交易日后的3个月内,通过集中竞价交易方式减持公司股份不超过350万股(约占公司当前总股本的0.87%)。
举报 第一财经广告合作,请点击这里此内容为第一财经原创,著作权归第一财经所有。未经第一财经书面授权,不得以任何方式加以使用,包括转载、摘编、复制或建立镜像。第一财经保留追究侵权者法律责任的权利。如需获得授权请联系第一财经版权部:banquan@yicai.com 相关阅读
多家A股公司成为众擎机器人间接股东多家A股公司成为众擎机器人间接股东
19 08-13 07:47
17家上市公司股票遭重要股东减持 晋控电力减持金额最高17家上市公司股票遭重要股东减持 晋控电力减持金额最高
0 07-24 22:17
19家上市公司股票遭重要股东减持 天味食品减持金额最高19家上市公司股票遭重要股东减持 天味食品减持金额最高
19 07-23 22:56
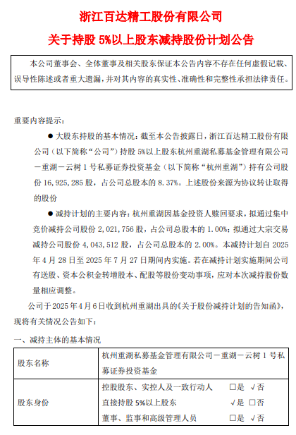
百达精工:杭州重湖拟减持公司不超3%股份百达精工:杭州重湖拟减持公司不超3%股份
0 04-06 16:41
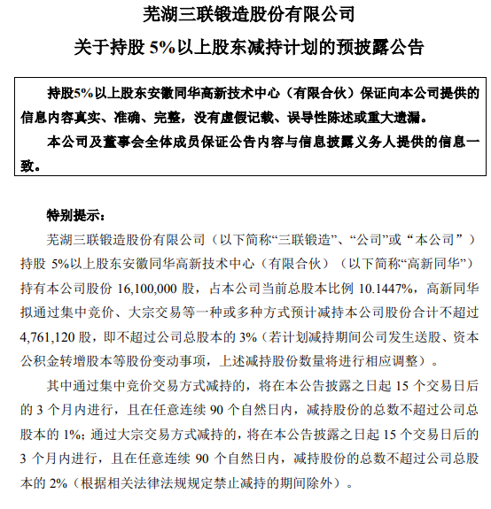
三联锻造:持股5%以上股东拟减持不超过3%公司股份云资管三联锻造:持股5%以上股东拟减持不超过3%公司股份
0 04-06 16:08 一财最热 点击关闭富腾优配提示:文章来自网络,不代表本站观点。